新闻速递
当前位置: 本站首页>>科研动态>>新闻速递>>正文

喜讯!我校3个项目获丽江市2022年度数字(信息化)人才课题立项

2022年06月22日 17:08  点击:[]


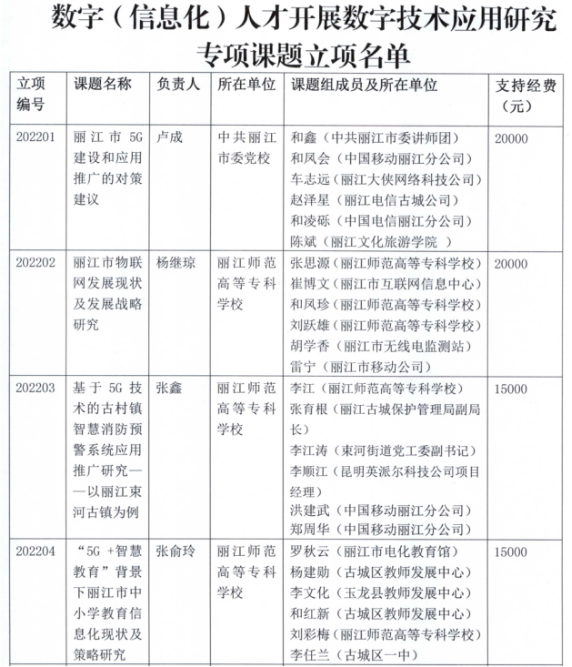
近日,收到丽江市百名数字(信息化)人才工作领导小组关于数字(信息化)人才课题立项的通知》,本年度全市立项6项,我校共计立项3项(具体立项名单见下表)。

 

 

 

 

关闭